我曾在之前的專欄文章說明過AI 生成內容所要求的重點,包括:1. 必須符合行銷需求、2.必須具備SEO 競爭力、3. 必須發揮「AI+內容」優勢,具備這三項條件的內容,當然就是適合做SEO 的內容,那麼,如何實際應用AI 產出這樣的內容呢?
應用AI 產出適合做SEO 的內容,可分成「賣點提煉」、「主題規劃(整體)」、「關鍵詞研究」、「內容生成」四個步驟,如圖一所示,我將在下文分別說明。

一、賣點提煉
賣點提煉的目的是要找出產品的特色、優勢、好處(Feature, Advantage, Benefit, FAB)以及獨特銷售賣點 (Unique Selling Proposition, USP),讀者可能會好奇:不是要產出內容嗎,為什麼要從賣點提煉開始?這是因為一切都要回到行銷的根本,如果產品沒有特色賣點,就很難讓買方購買,那麼內容再好、SEO 做得再多,都是徒然。賣點提煉本身也有細部流程,包括:價值主張、定位、特色賣點三個步驟,每個步驟也都有一些細部的工作項目,如圖二所示:

過往我們公司團隊的內容策略師透過他們的專業與經驗,以人工的方式協助企業提煉產品的特色賣點,往往耗費許多時間,如今透過生成式AI 的輔助,可以省下不少時間,同時還能確保品質維持不墜,如圖三與圖四所示:


二、主題規劃(整體)
完成賣點提煉後,接下來就要進行主題規劃,要注意這時的主題規劃是大範圍的、整體性的,也就是要經營哪些主題的內容,而非單筆文章或影片個別的主題。網站整體主題的選擇,必須符合行銷目的、買家的需求痛點、以及企業本身的市場與傳播定位三個要件,如圖五所示:
.jpg)
同樣透過AI 的輔助,我們可以節省大量研究的時間,找出適合的主題選項,如圖六所示:
.jpg)
三、關鍵詞研究
在完成主題規劃後,我們就可以開始進行關鍵詞研究。關鍵詞研究可分初選、拓展、篩選、規劃、匹配五個階段,每一個階段各自都有細部的工作,如圖七所示:

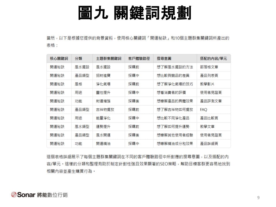
必須要特別注意的是:AI 畢竟不是專門的關鍵詞規劃工具,所以在關鍵詞研究的過程中它並非最主要的工具。根據我們團隊目前實際使用的經驗,AI 在關鍵詞研究的「拓展」、「規劃」兩階段可以有比較大的用處,如圖八、圖九所示:


四、內容生成
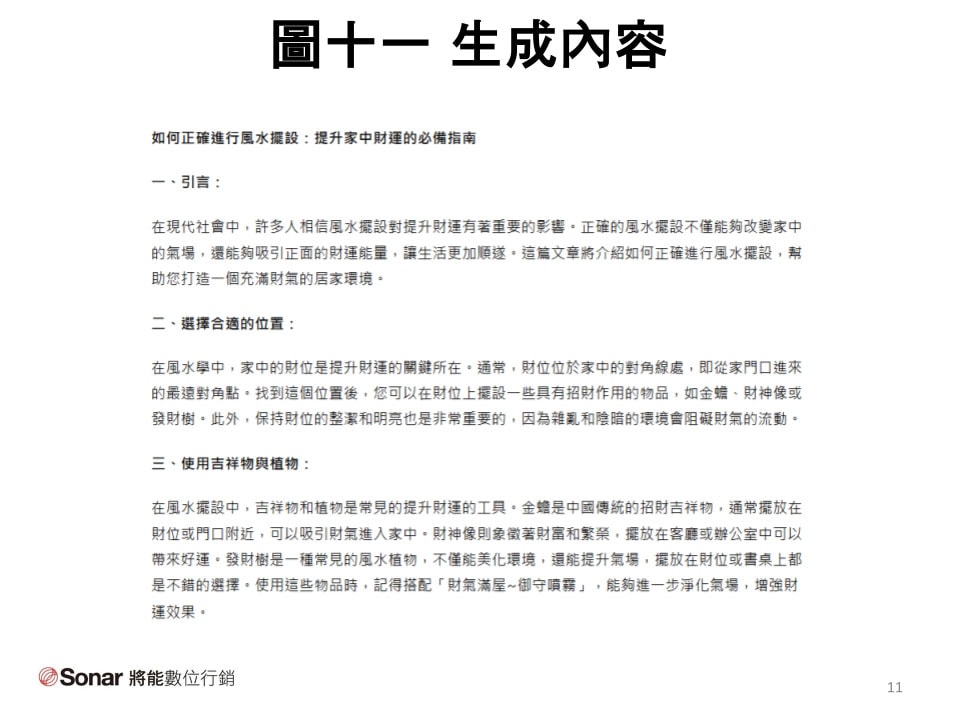
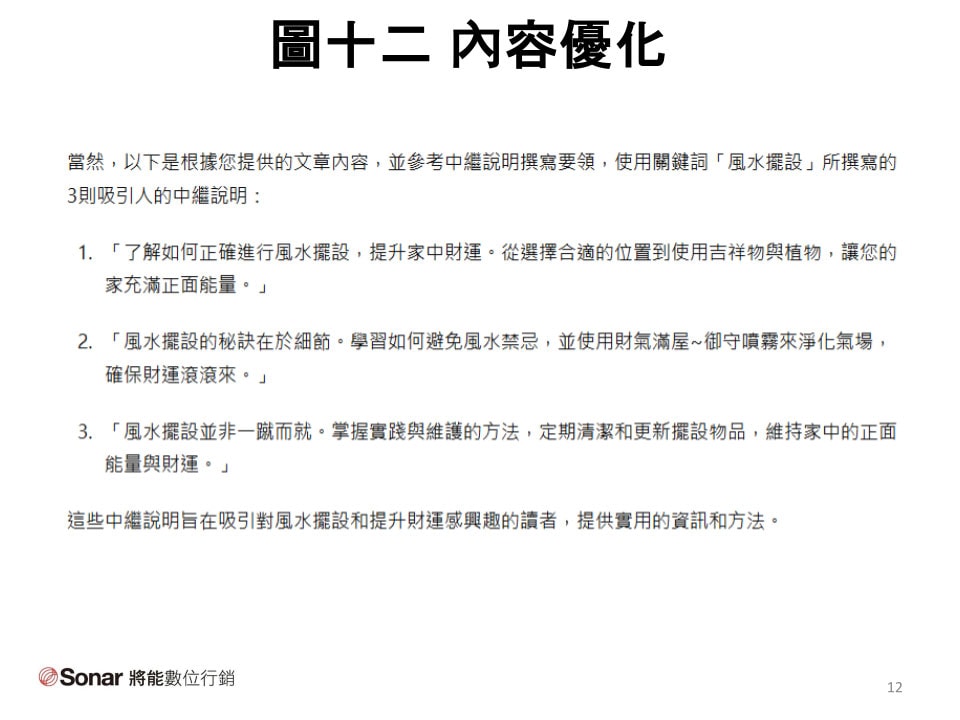
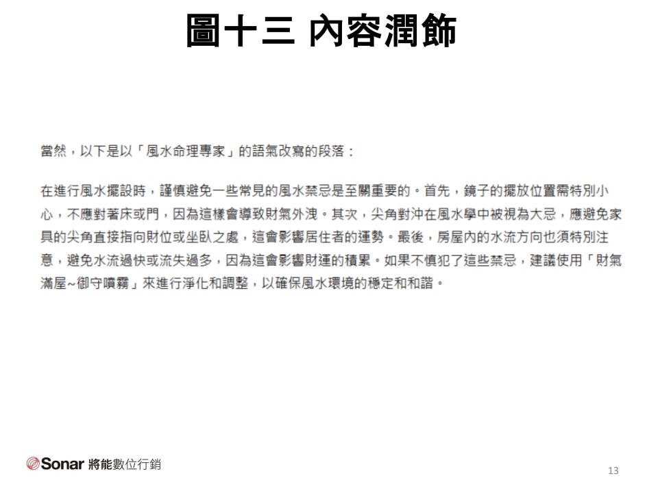
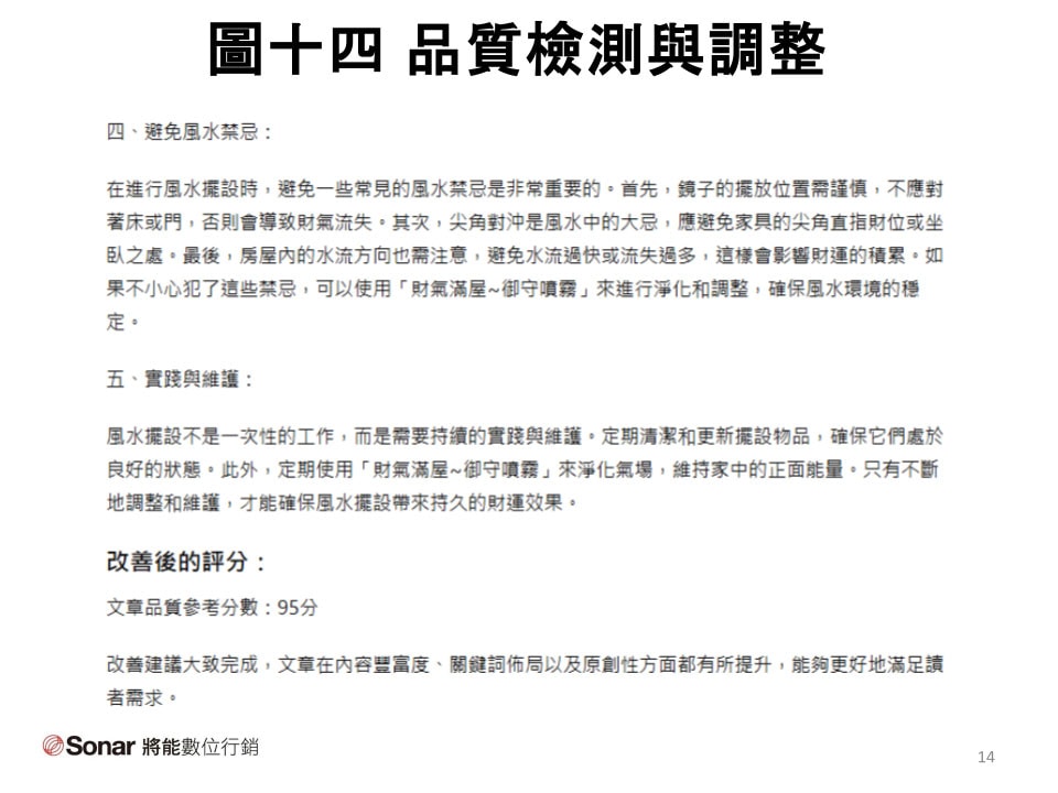
在完成關鍵詞研究後,接下來當然是根據關鍵詞生成相關內容了。內容的分類方式很多,若以網路行銷的需求來分,可分成公司介紹、產品介紹、內容文章三類。在正式生成內容前,必須先規劃好單筆內容的主題(圖十),規劃好內容主題後,再以AI 結合關鍵詞與先前提煉的賣點生成內容(圖十一),最後再進行內容的優化(圖十二)、潤飾(圖十三)、品質檢測與調整(圖十四),最後得出完稿的內容。





以上說明應用AI 產出適合做SEO 的內容具體的流程,供讀者參考。若想進一步在組織建立應用AI 產出適合做SEO 內容的能力,也可以接洽我們的團隊。
讓「將能」成為您的商業夥伴
用搜尋幫助企業成功



